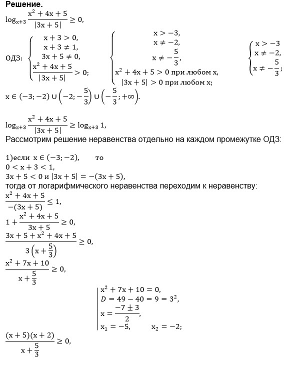
{(x^2+4x+5)/|3x+5| >0 при любом х ≠-5/3
{x+3 >0⇒ x> -3
{x+3 ≠ 1 ⇒ x ≠ -2
0=log_(x+3)1
Неравенство принимает вид:
log_(x+3){(x^2+4x+5)/|3x+5| ≥ log_(x+3)1
Применяем метод рационализации логарифмических неравенств:
(х + 3 - 1)*((x^2+4x+5)/|3x+5| - 1 ) ≥ 0
(х+2)*(x^2+4x+5 -|3x+5|) ≥ 0
Если 3x+5 > 0, тогда |3x+5|=3x+5
(х+2)*(x^2+4x+5 -(3x+5)) ≥ 0
(х+2)*(x^2+x) ≥ 0
___ [-2] __+__ [-1] _-__ [0] _+_
x ∈ (-5/3;-1]U[0;+ ∞ )
3x+5 < 0, тогда |3x+5|=-3x-5
(х+2)*(x^2+4x+5 +(3x+5)) ≥ 0
(х+2)*(x^2+7x+10) ≥ 0
___ [-5] __+__ [-2] __+___
x ∈ [-5;- 5/3 )
С учетом ОДЗ ответ:
x ∈ (-3;- 2)U(-2;-5/3 )U (-5/3;-1]U[0;+ ∞ )

