Задать свой вопрос   *более 50 000 пользователей получили ответ на «Решим всё»

Задача 31230 lДаны координаты вершин пирамиды ABCD ,...

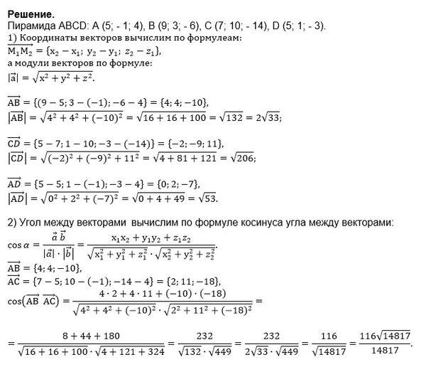
Условие

lДаны координаты вершин пирамиды ABCD , Найти:
1) координаты и модули векторов AB, CD, AD
2)угол между векторами AB и AC
3) ПЛОЩАДЬ ОСНОВАНИЯ ABC
4) объем пирамиды ABCD

A(5,-1,4) B(9,3,-6) C(7,10,-14) D(5,1,-3)

математика ВУЗ 3202

Решение

Написать комментарий

Меню

Присоединяйся в ВК