Задать свой вопрос   *более 50 000 пользователей получили ответ на «Решим всё»

Задача 31225 Сумма двух чисел равна 20, а их...

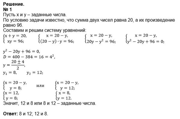
Условие

Сумма двух чисел равна 20, а их произведение равно 96. Найдите эти числа.
Разность двух чисел равна 6, а их произведение равно 216. Найдите эти числа.

математика 8-9 класс 5912

Решение

Написать комментарий

Меню

Присоединяйся в ВК