Задать свой вопрос   *более 50 000 пользователей получили ответ на «Решим всё»

Задача 31170 Помогите пожалуйста решить...

Условие

Помогите пожалуйста решить задание
Условия: Запишите правильный ответ с точностью до десятых.
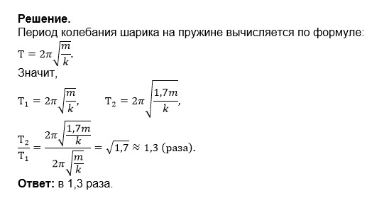
В сколько раз увеличится период колебаний шарика на пружине,если масса шарика увеличилась в 1,7 раз?

физика ВУЗ 971

Все решения

Написать комментарий

Меню

Присоединяйся в ВК