Задать свой вопрос   *более 50 000 пользователей получили ответ на «Решим всё»

Задача 31103 В трегольнике АВС вершины имеют...

Условие

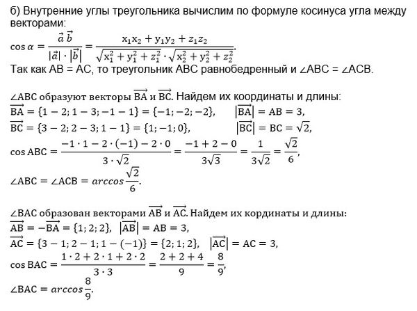
В трегольнике АВС вершины имеют координаты А(1;1;-1) В(2;3;1) С(3;2;1)
Найти:
1)длины сторон
1)внутренние углы
2)острый угол между медианой ВD и стороной АС

предмет не задан 10761

Решение

Все решения

Вопросы к решению (1)

Написать комментарий

Меню

Присоединяйся в ВК