Задать свой вопрос   *более 50 000 пользователей получили ответ на «Решим всё»

Задача 31089 Синусы двух острых углов треугольника...

Условие

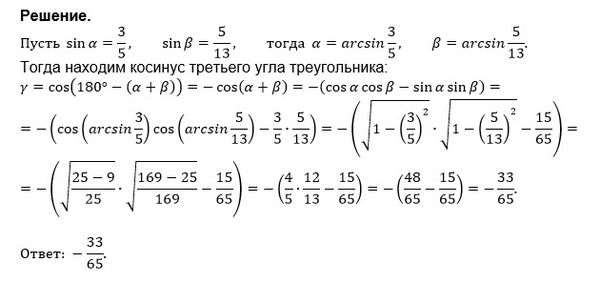
Синусы двух острых углов треугольника равны 3/5 и 5/13. Найдите косинус третьего угла
треугольника.

математика 10-11 класс 6999

Все решения

sin α =3/5; sin β =5/13
и углы [b] острые[/b]

(3/5) < sqrt(3)/2, значит sin α < sin 60^(o)
На [0;π/2] функция синус возрастает, поэтому
α < 60^(o)

(5/13) < (1/2), значит sin β < sin 30^(o)
На [0;π/2] функция синус возрастает, поэтому
β < 30^(o)

[b] α + β < 60^(o)+30^(o)=90^(0)[\b]

γ =180^(o)- α - β=180^(o)-(α + β) > 90^(o)

[b] γ - во второй четверти[/b]

Косинус во второй четверти имеет знак минус.


Так как
sin^2α+cos^2α=1 ⇒ cos^2α=1-sin^2α= 1-(3/5)^2=1-(9/25)=(25-9)/25=16/25
cos α =4/5 ( угол α - острый, поэтому знак +) ;

Аналогично
cos β =12/13

γ =180^(o)- α - β

sinγ = sin(180^(o)- α - β )=sin(180^(o)- (α - β ))=

=sin( α + β )=sin α cos β +cos α sin β =

=(3/5)*(12/13)+(4/5)*(5/13)=56/65



cosγ =± sqrt(1-sin^2 γ )

cosγ = - sqrt(1-(56/65)^2) = - sqrt(65^2-56^2)/65 =
= - sqrt((65-56)*(65+56))/65 =- 3*11/65=- 33/65

О т в е т. cosγ = - 33/65

Написать комментарий

Меню

Присоединяйся в ВК