Задать свой вопрос   *более 50 000 пользователей получили ответ на «Решим всё»

Задача 31087 Помогите решить срочно пожалуйста...

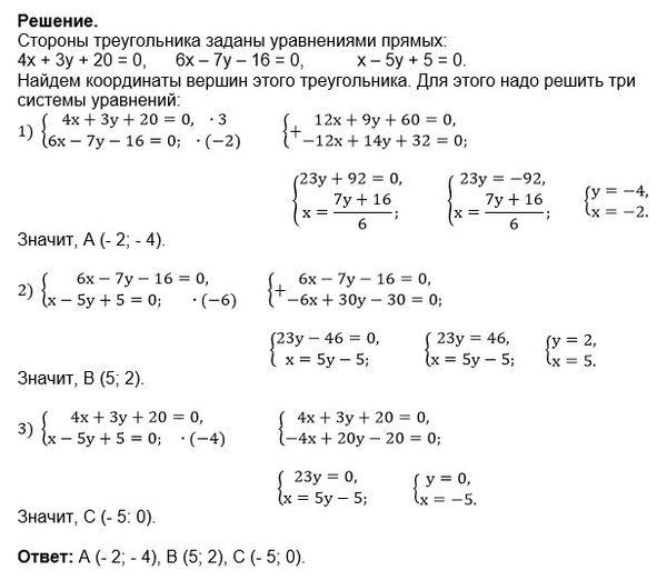
Условие

Помогите решить срочно пожалуйста
Вершина треугольника если его стороны заданы треугольника
4x+3y+20=0
6x-7y-16=0
x-5y+5=0

математика 10-11 класс 2358

Решение

Все решения

Написать комментарий

Меню

Присоединяйся в ВК