Задать свой вопрос
*более 50 000 пользователей получили ответ на «Решим всё»
Задача 31041
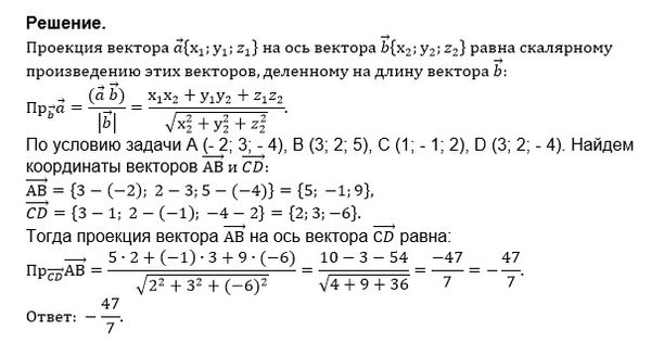
A(-2,3,-4) B(3,2,5) C(1,-1,2) D(3,2,-4)...
Условие
lilkas
2018-11-15 04:16:45
A(-2,3,-4) B(3,2,5) C(1,-1,2) D(3,2,-4) Вычислить проекцию вектора AB на ось вектора CD
предмет не задан ВУЗ
10849
Все решения
u821511235
2018-11-15 08:54:09
Написать комментарий
Меню
Решим всё
Найти задачу
Категории
Статьи
Тесты
Архив задач
Присоединяйся в ВК