а)
A*(x-x_(1))+B*(y-y_(1))+C*(z-z_(1))=0 - уравнение плоскости, проходящей через точку M_(1) и имеющей нормальный вектор
vector{n}=(A;B;C)
P_(1) и Р_(3) параллельны. Значит их нормальные векторы совпадают.
Нормальный вектор плоскости Р_(1):
vector{n_(1)}=(1;1;-1)
Нормальный вектор плоскости Р_(3):
vector{n_(1)}=(1;1;-1)
Р_(3): 1*(x-1)+1*(y-(-1))-1*(z-1)=0
[b]Р_(3): x + y - z + 1 = 0[/b]
б) Нормальный вектор плоскости Р_(4) ортогонален
vector{n_(1)}=(1;1;-1) и vector{n_(2)}=(1;-1;-2)
vector{n_(4)}=vector{n_(1)}×vector{n_(2)}=(5;9;1)
(cм. рис.1)
A*(x-x_(2))+B*(y-y_(2))+C*(z-z_(2))=0 - уравнение плоскости, проходящей через точку M_(2) и имеющей нормальный вектор
vector{n}=(A;B;C)
P_(4):-2*(x-(-2))+0*(y-0)-2*(z-3)=0
[b]P_(4):x + z - 1=0[/b]
в)
P_(5) - уравнение плоскости, проходящей через три точки.
Пусть M(x;y;z) - произвольная точка плоскости.
Тогда векторы
vector{M_(1)M}=(x-1;y+1;z-1); vector{M_(1)M_(2)}=(-3;1;2); vector{M_(1)M_(3)}=(1;2;-2) [b] компланарны[/b].
Условие компланарности - равенство 0 определителя третьего порядка составленного из координат данных векторов. см. рис. 2
[b]P_(5): 6x +4y+7z-9=0[/b]
г) угол между плоскостями P_(1) и P_(2) - угол между нормальными векторами vector{n_(1)} и vector{n_(2)}
cos ∠ (vector{n_(1)},vector{n_(2)})=vector{n_(1)} * vector{n_(2)}/( |vector{n_(1)}|*|vector{n_(2)}|)=(1*1+1*(-1)+(-1)*(-2))/sqrt(1^2+1^2+(-1)^2)*sqrt(1^2+(-1)^2+(-2)^2)=2/(sqrt(3)*sqrt(6)) =sqrt(2)/3
cos∠ (vector{n_(1)},vector{n_(2)})=sqrt(2)/3
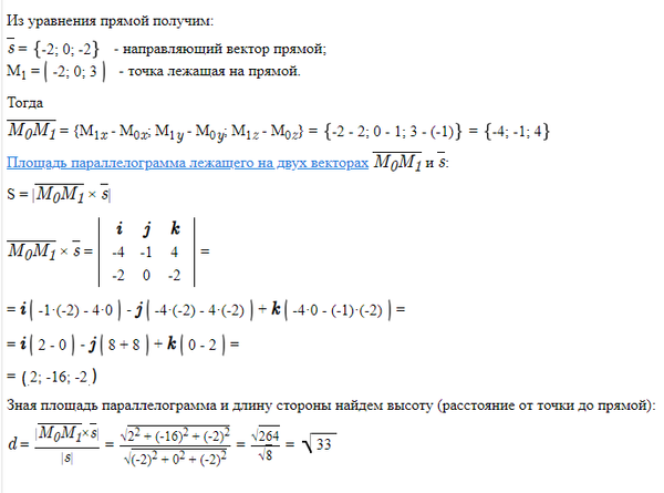
д) Расстояние от точки M_(3) до плоскости Р_(3) находим по формуле ( cм. рис.3)
е) Находим общую точку плоскостей.
Пусть z=0
{x+y-2=0
{x-y+2=0
x=0
y=2
Направляющий вектор прямой - ортогонален векторам vector{n_(1)} и vector{n_(2)}
Это вектор vector{n_(4)}=vector{n_(1)}×vector{n_(2)}=(-2;0;-2) ( см. б)
M_(o)(0; 2; 0) - точка принадлежащая прямой L
Уравнение прямой L- как уравнение прямой, проходящей через точку с заданным направляющим вектором.
(x-0)/(-2)=(y-2)/0=(z-0)/(-2) - каноническое
Параметризуем:
(x-0)/(-2)=(y-2)/0=(z-0)/(-2) = t
Параметрические уравнения:
{x= - 2t;
{y=2
{z= - 2t
ж)
Прямая L_(1) имеет тот же направляющий вектор, что и прямая L
Уравнение прямой L_(1) как уравнение прямой проходящей через точку с заданным направляющим вектором.
(x+2)/(-2)=(у-0)/0=(z-3)/(-2)
з) См. рис. 4


