Задать свой вопрос   *более 50 000 пользователей получили ответ на «Решим всё»

Задача 30944 (5cos2x-11cosx+8)/(25sin^2x-16)=0...

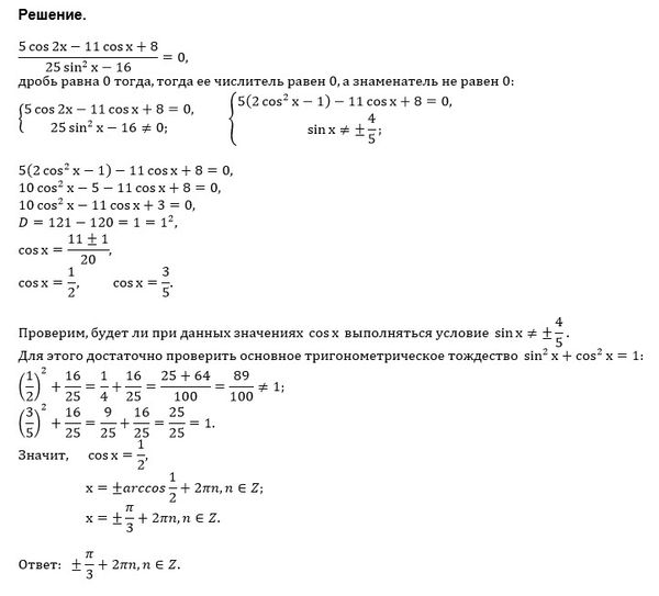
Условие

(5cos2x-11cosx+8)/(25sin^2x-16)=0

математика 10-11 класс 9514

Решение

{5cos2x-11cosx+8=0
{25sin^2x-16 ≠ 0 ⇒ sinx ≠ ± 4/5

5cos2x-11cosx+8=0
5*(2cos^2x-1)-11cosx+8=0
10cos^2x -11cosx+3=0
D=121-4*10*3=1
cosx=1/2 или cosx=3/5

cosx=1/2 ⇒ x=±(π/3)+2πk, k ∈ Z

cosx=3/5 ⇒ sinx=± 4/5, что невозможно

О т в е т. ±(π/3)+2πk, k ∈ Z

Все решения

Написать комментарий

Меню

Присоединяйся в ВК