Задать свой вопрос   *более 50 000 пользователей получили ответ на «Решим всё»

Задача 30906 Альфа - угол второй четверти, синус...

Условие

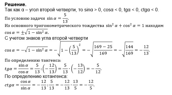
Альфа - угол второй четверти, синус альфа=5/13. Установите соответствие между тригонометрическими выражениями и их значениями. Полный ответ

предмет не задан 1333

Все решения

Написать комментарий

Меню

Присоединяйся в ВК