Задать свой вопрос   *более 50 000 пользователей получили ответ на «Решим всё»

Задача 30810 Объем пирамиды 750 см3. пирамиды усечена...

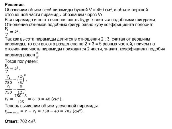
Условие

Объем пирамиды 750 см3. пирамиды усечена плоскостью параллельной основанию, которая разделяет высоту 2:3, считая от верхушки пирамиды. Узнать объем усеченной пирамиды.

математика 10-11 класс 933

Все решения

Написать комментарий

Меню

Присоединяйся в ВК