Задать свой вопрос
*более 50 000 пользователей получили ответ на «Решим всё»
Задача 30542
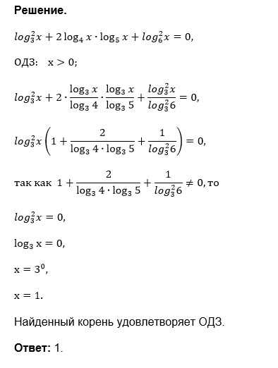
log^2_(3)x+2log4xlog5x+5log^2_(6)x = 0...
Условие
89501103484
2018-10-25 22:49:26
log^2_(3)x+2log4xlog5x+5log^2_(6)x = 0
математика 10-11 класс
973
Решение
u821511235
2018-10-25 22:52:00
★
Написать комментарий
Меню
Решим всё
Найти задачу
Категории
Статьи
Тесты
Архив задач
Присоединяйся в ВК