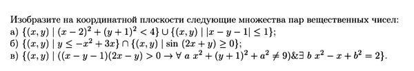
(1;-1) и радиусом 2
-1 ≤ x-y-1 ≤ 1
полоса между прямыми
x-y-1=-1 ⇒ y=x
x-y-1=1 ⇒ y=x-2
см. рис. 1
б) Внутренняя часть параболы y = - x^2 + 3x
и
полосы между параллельными прямыми
y= -2x+2πk и y = -2x + π+2πk , k ∈ Z
Так как
sin(2x+y) ≥ 0 ⇒ 2πk ≤ 2x + y ≤ π+2πk , k ∈ Z
⇒
-2x+2πk ≤ y ≤ -2x + π+2πk , k ∈ Z
в)
(x - y - 1)(2x - y) >0 ⇒
{x-y-1>0;
{2x-y>0
или
{x-y-1 <0
{2x-y < 0
Две области
см. рис. 3
При этом
для любого a
(x;y) не должны принадледжать окружностям
c центром (0;-1)
x^2+(y+1)^2=9-a^2
и радиусом R=sqrt(9-a^2)
(9-a^2 ≥ 0 ⇒ а ∈ [-3;3] )
и найдется хотя бы одно b такое, что x^2-x+b^2=2 ⇒
x^2-x=2-b^2
x*(x-1)=2-b^2
c этим не знаю что делать
