9. z₁ = -3 + 3√3i ; z₂ = 2 + 2i
Даны комплексные числа z₁ и z₂ в алгебраической форме. Требуется: 1) представить z₁ и z₂ в тригонометрической форме; 2) найти: а) z₁³ ∙ z₂³; б) z₁² / z₂²; в) √z₂ и построить.
9. z₁ = -3 + 3√3i ; z₂ = 2 + 2i
1)
z_(1)+z_(2)=(-3+3sqrt(3)*i)+(2+2*i)=(-3+2)+(3sqrt(3)+2)*i=-1+(3sqrt(3)+2)*i;
2)
z_(1)-z_(2)=(-3+3sqrt(3)*i)-(2+2*i)=(-3-2)+(3sqrt(3)-2)*i=-5+(3sqrt(3)-2)*i;
3) z_(1)*z_(2)=( - 3 + 3sqrt(3)*i)*(2 +2 *i)=
= - 6 + 6sqrt(3)*i -6*i + 6sqrt(3)*i^2=
=(так как i^2=-1)=
= - 6 + 6sqrt(3)*i - 6*i - 6sqrt(3)=
=(-6sqrt(3)-6)+(6sqrt(3)-6)*i
4) z_(1)/z_(2)=(-3+3sqrt(3)*i)/(2+2*i) ( умножаем и числитель и знаменатель на (2-2*i))
=(-3+3sqrt(3)*i)*(2-2*i)/(2+2*i)*(2-2*i)=
=(-6+6sqrt(3)*i+6*i+6sqrt(3)*i^2)/(4 -4* i^2)=
=((-6-6sqrt(3))+(6sqrt(3)+6)*i)/(4+4)=
=(1/4)*(- 3 -3 sqrt(3)) + (3sqrt(3) +3)*i
5) z^2_(1)=(z_(1))^2=(- 3 + 3sqrt(3)*i)^2=
=9 - 18sqrt(3)*i + 27*i^2=
=9 - 18sqrt(3)*i - 27=
=-18 -1 8 sqrt(3)*i
vector{z_(2)}=2-2i
z^2_(1)*vector{z_(2)}= ( - 18 - 18sqrt(3)*i)*(2 -2 i) =
= - 36 -36*sqrt(3)*i +36*i +36*sqrt(3)*i^2=
= - 36 -36*sqrt(3)*i +36*i -36*sqrt(3)=
= (-36-36sqrt(3)) + (36-36sqrt(3))*i
2.
1)
z_(1)=(-3+3sqrt(3)*i)
|z_(1)|=sqrt((-3)^2+(3sqrt(3))^2)=sqrt(9+27)=sqrt(36)=6
argz_(1)=phi
sin(phi)=y/|z_(1)|=3sqrt(3)/6=sqrt(3)/2
cos(phi)=x/|z_(1))=-3/6=-1/2
phi=2π/3
z_(1)=6*(cos(2π/3)+i*sin(2π/3))
Аналогично
|z_(2)|=sqrt(2^2+2^2)=sqrt(8)=2sqrt(2)
argz_(2)=ψ
sinψ=y/|z_(2)|=1/sqrt(2)
cosψ=x/|z_(2))=1/sqrt(2)
ψ=π/4
z_(2)=2sqrt(2)*(cos(π/4)+i*sin(π/4))
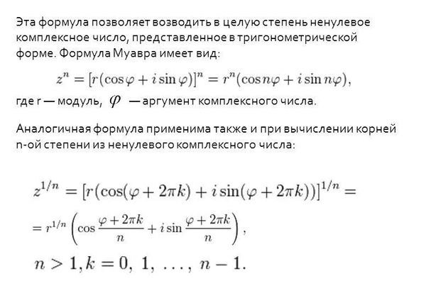
Применяем формулу Муавра (cм. приложение)
a)
z^(3)_(1)=6^2(cos3*(2π/3)+i*sin3*(2π/3))=36*(cos(2π)+i*sin(2π))=36(1+0*i)=36
z^(4)_(2)=(2sqrt(2))^4*((cos4*(π/4)+i*sin4*(π/4))=
=64*(cosπ+i*sinπ)= -6 4*(-1+0*)=-64
z^(3)_(1)*z^(4)_(2)=36*(-64)=-3304
б)
z^(5)_(1)=6^5(cos5*(2π/3)+i*sin5*(2π/3))=
=7776*(cos(10π/3)+i*sin(10π/3))=
=7776*((-1/2)+i*(-sqrt(3)/2)=-3888-i*3888sqrt(3)
z^(3)_(2)=(2sqrt(2))^3*((cos3*(π/4)+i*sin3*(π/4))=
= 16sqrt(2)*(cos(3π/4)+i*sin(3π/4))= 16sqrt(2)*(-sqrt(2)/2)+i*(sqrt(2)/2)=
=-16+16i*
z^(5)_(1)/z^(3)_(2)=(-3888-i*3888sqrt(3))/(-16+16*i))=
сокращаем на 16 и умножаем
и числитель и знаменатель на
(-1-i)
=(-243-i*243sqrt(3))*(-1-i)/(-1-1)=
=(-1/2)*(243-243sqrt(3))+(-1/2)*(243+243sqrt(3))
в)
z^(1/4)_(2)=(2sqrt(2))^(1/4)*cos(((π/4)/4)+(πk/2))+i*sin((((π/4)/4)+(πk/2))
k=0,1,2,3
при k=0
(z^(1/4)_(2))_(0)=2^(3/8)*(cos(π/16)+i*sin(3π/16))
при k=1
(z^(1/4)_(2))_(1)=2^(3/8)*(cos(9π/16)+i*sin(9π/16))
при k=2
(z^(1/4)_(2))_(2)=2^(3/8)*(cos(17π/16)+i*sin(17π/16))
при k=3
(z^(1/4)_(2))_(2)=2^(3/8)*(cos(25π/16)+i*sin(25π/16))
4 числа, которые являются ответом.
Их расположение на рисунке.
