Задать свой вопрос   *более 50 000 пользователей получили ответ на «Решим всё»

Задача 30045 ...

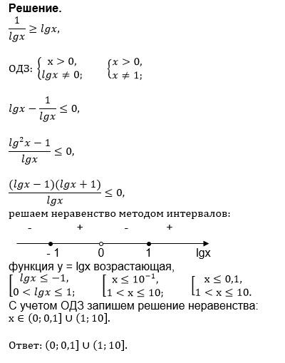
Условие

Помогите решить неравенство
1/lg x ≥ lg x

математика 10-11 класс 1544

Решение

Все решения

ОДЗ:
x>0
Замена переменной:
[b]lgx=t[/b]

( 1/t) ≥ t;

(1-t^2)/t ≥ 0

(t^2-1)/t ≤ 0

(t-1)(t+1)/t ≤ 0

Метод интервалов:

_-__ [-1] _+_ (0) _-_ [1] __+__

t ≤ -1 ИЛИ 0 < t ≤ 1

Обратный переход к переменной х

lgx ≤ -1 ИЛИ 0 < lgx ≤ 1

lgx ≤ lg 0,1 ИЛИ lg1 < lgx ≤ lg10

Логарифмическая функция с основанием 10 возрастает, большему значению функции соответствует большее значение аргумента.

Учитывая ОДЗ: х > 0

О т в е т. (0; 0,1] U (1; 10]

Написать комментарий

Меню

Присоединяйся в ВК