Задать свой вопрос
*более 50 000 пользователей получили ответ на «Решим всё»
Задача 29926
...
Условие
vk230601744
2018-10-03 02:50:26
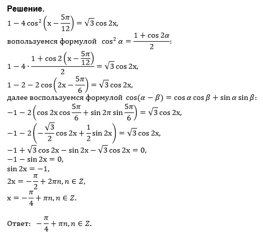
1-4cos²(x-5п/12) = √(3)cos2x
математика 10-11 класс
61001
Все решения
u821511235
2018-10-03 08:57:38
Написать комментарий
Меню
Решим всё
Найти задачу
Категории
Статьи
Тесты
Архив задач
Присоединяйся в ВК