Задать свой вопрос
*более 50 000 пользователей получили ответ на «Решим всё»
Задача 29861
...
Условие
slava191
2018-09-28 19:47:37
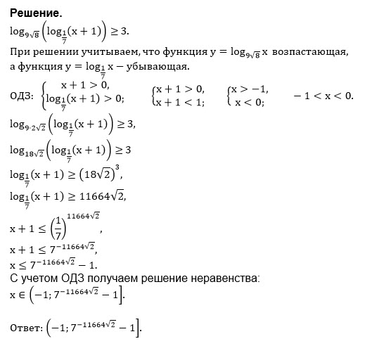
log(9 корней из 8)(log(1/7)(x+1)) ≥ 3 [v14-15]
математика 10-11 класс
9050
Решение
u821511235
2018-09-29 16:12:35
★
Написать комментарий
Категория
ЕГЭ по Математике (проф.)
задание 15 (неравенство)
Меню
Решим всё
Найти задачу
Категории
Статьи
Тесты
Архив задач
Присоединяйся в ВК