Задать свой вопрос   *более 50 000 пользователей получили ответ на «Решим всё»

Задача 29841 Найдите a,b, квадратичной функции...

Условие

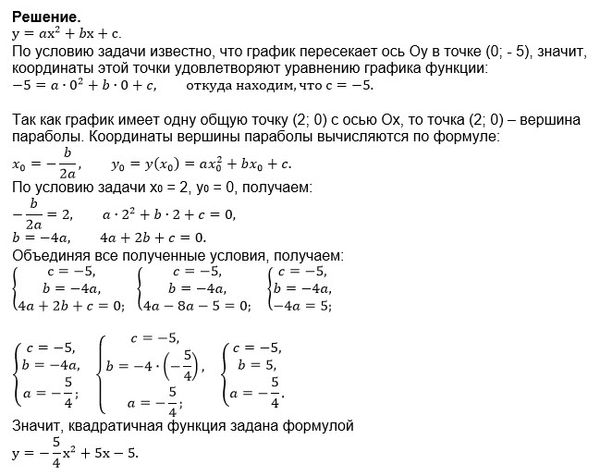
Найдите a,b, квадратичной функции y=ax2+by+c зная что этот график пересекает ось Oy в точке (0;-5) и имеет одну общую точку (2;0) с осью Ox, постройте этот график

математика 10-11 класс 946

Все решения

Написать комментарий

Меню

Присоединяйся в ВК