Задать свой вопрос
*более 50 000 пользователей получили ответ на «Решим всё»
Задача 29806
...
Условие
mystafaeva7171
2018-09-26 06:29:25
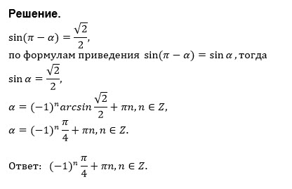
1) sin(π- α)= квадратный корень из двух делённый на два
математика 10-11 класс
1066
Все решения
u821511235
2018-09-26 07:13:29
Написать комментарий
Меню
Решим всё
Найти задачу
Категории
Статьи
Тесты
Архив задач
Присоединяйся в ВК