Задать свой вопрос   *более 50 000 пользователей получили ответ на «Решим всё»

Задача 29772 Даны уравнения сторон параллелограмма...

Условие

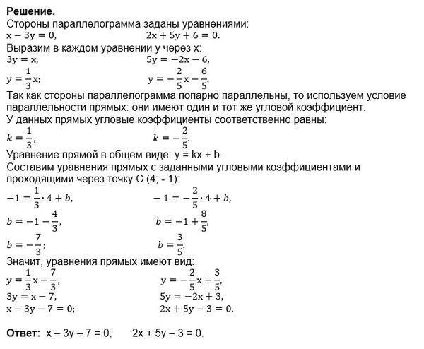
Даны уравнения сторон параллелограмма x-3у=0 и 2х+5у+6=0 и одна из его вершин С(4;-1) .Составить уравнение двух других сторон .

математика 4932

Все решения

Написать комментарий

Меню

Присоединяйся в ВК