Задать свой вопрос   *более 50 000 пользователей получили ответ на «Решим всё»

Задача 29745 Известно, что график функции:...

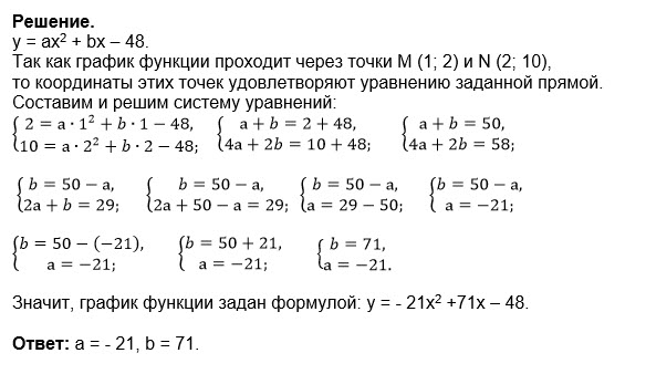
Условие

Известно, что график функции: y=ax^2+bx-48 проходит через точки M (1;2), и N(2;10). Найдите значения коэффициентов.

математика 8-9 класс 797

Решение

Написать комментарий

Меню

Присоединяйся в ВК