Задать свой вопрос   *более 50 000 пользователей получили ответ на «Решим всё»

Задача 29743 Известно, что график функции: y =...

Условие

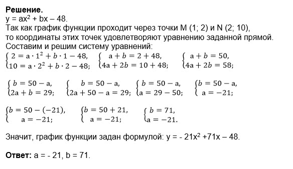
Известно, что график функции: y = ax^2+bx-48 проходит через точки M (1;2), N (2;10). Найдите значения коэффициентов а и b.

математика 8-9 класс 930

Все решения

Написать комментарий

Меню

Присоединяйся в ВК