Задать свой вопрос
*более 50 000 пользователей получили ответ на «Решим всё»
Задача 29723
...
Условие
slava191
2018-09-20 11:08:58
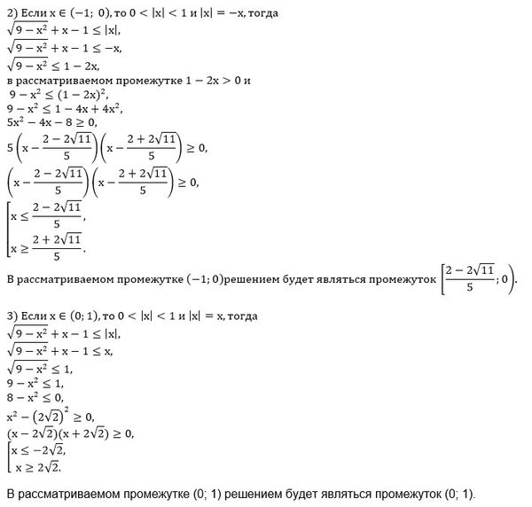
log(|x|)(sqrt(9-x^2)+x-1) ≥ 1 [7.52]
математика 10-11 класс
2458
Решение
u821511235
2018-09-29 10:57:53
★
Написать комментарий
Категория
ЕГЭ по Математике (проф.)
задание 15 (неравенство)
Меню
Решим всё
Найти задачу
Категории
Статьи
Тесты
Архив задач
Присоединяйся в ВК