Задать свой вопрос
*более 50 000 пользователей получили ответ на «Решим всё»
Задача 29721
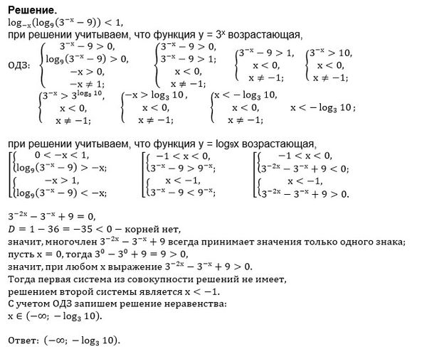
log(-x)(log9(3^(-x)-9)) < 1 [7.49]...
Условие
slava191
2018-09-20 10:42:22
log(-x)(log9(3^(-x)-9)) < 1 [7.49]
математика 10-11 класс
1890
Решение
u821511235
2018-09-21 07:27:01
★
Написать комментарий
Категория
ЕГЭ по Математике (проф.)
задание 15 (неравенство)
Меню
Решим всё
Найти задачу
Категории
Статьи
Тесты
Архив задач
Присоединяйся в ВК