Задать свой вопрос
*более 50 000 пользователей получили ответ на «Решим всё»
Задача 29715
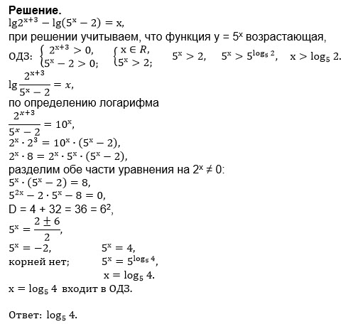
lg2^(x+3)-lg(5^x-2) = x [7.39]...
Условие
slava191
2018-09-20 09:19:21
lg2^(x+3)-lg(5^x-2) = x [7.39]
математика 10-11 класс
1612
Решение
u821511235
2018-09-22 00:02:46
★
Написать комментарий
Меню
Решим всё
Найти задачу
Категории
Статьи
Тесты
Архив задач
Присоединяйся в ВК