Задать свой вопрос
*более 50 000 пользователей получили ответ на «Решим всё»
Задача 29712
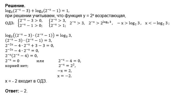
log3(2^(-x)-3)+log3(2^(-x)-1) = 1 [7.36]...
Условие
slava191
2018-09-20 09:08:25
log3(2^(-x)-3)+log3(2^(-x)-1) = 1 [7.36]
математика 10-11 класс
907
Решение
u821511235
2018-09-22 00:48:55
★
Написать комментарий
Меню
Решим всё
Найти задачу
Категории
Статьи
Тесты
Архив задач
Присоединяйся в ВК