Задать свой вопрос
*более 50 000 пользователей получили ответ на «Решим всё»
Задача 29700
...
Условие
slava191
2018-09-19 21:20:45
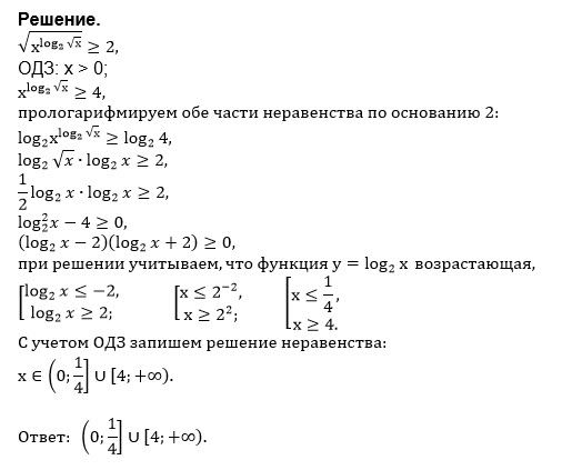
sqrt(x^(log2sqrt(x))) ≥ 2 [7.28]
математика 10-11 класс
1129
Решение
u821511235
2018-09-20 00:58:44
★
Написать комментарий
Категория
ЕГЭ по Математике (проф.)
задание 15 (неравенство)
Меню
Решим всё
Найти задачу
Категории
Статьи
Тесты
Архив задач
Присоединяйся в ВК