Задать свой вопрос   *более 50 000 пользователей получили ответ на «Решим всё»

Задача 29597 ...

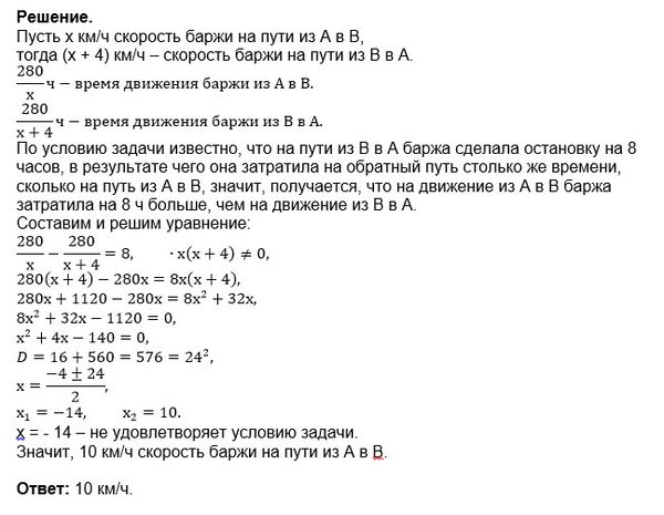
Условие

Пристани A и B расположены на озере, расстояние между ними равно 280 км. Баржа отправилась с постоянной скоростью из A в B. На следующий день после прибытия она отправилась обратно со скоростью на 4 км/ч больше прежней, сделав по пути остановку на 8 часов. В результате она затратила на обратный путь столько же времени, сколько на путь из A в B. Найдите скорость баржи на пути из A в B. Ответ дайте в км/ч.

математика 10-11 класс 14189

Решение

Написать комментарий

Категория

Меню

Присоединяйся в ВК