Задать свой вопрос
*более 50 000 пользователей получили ответ на «Решим всё»
Задача 29595
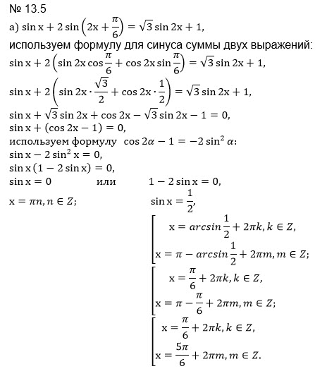
а) Решите уравнение sinx+2sin(2x+Pi/6) =...
Условие
vk210627592
2018-09-12 23:03:12
а) Решите уравнение sinx+2sin(2x+Pi/6) = sqrt(3)sin2x+1
б) Отбор корней на отрезке [-7Pi/2; -2Pi]
математика 10-11 класс
77623
Решение
u821511235
2018-09-12 23:03:55
★
Написать комментарий
Категория
ЕГЭ по Математике (проф.)
задание 13 (уравнение, отбор корней)
Меню
Решим всё
Найти задачу
Категории
Статьи
Тесты
Архив задач
Присоединяйся в ВК