Задать свой вопрос
*более 50 000 пользователей получили ответ на «Решим всё»
Задача 29593
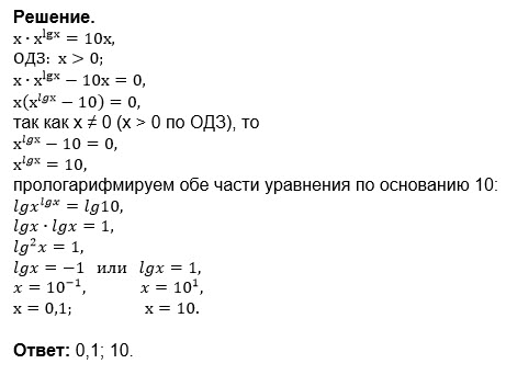
x*x^(lgx) = 10*x [7.24]...
Условие
slava191
2018-09-12 17:49:31
x*x^(lgx) = 10*x [7.24]
математика 10-11 класс
2949
Решение
u821511235
2018-09-12 19:29:59
★
Написать комментарий
Меню
Решим всё
Найти задачу
Категории
Статьи
Тесты
Архив задач
Присоединяйся в ВК