Задать свой вопрос
*более 50 000 пользователей получили ответ на «Решим всё»
Задача 29584
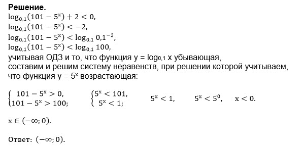
log(0,1)(101-5^x)+2 < 0 [7.16]...
Условие
slava191
2018-09-11 17:55:51
log(0,1)(101-5^x)+2 < 0 [7.16]
математика 10-11 класс
1390
Решение
u821511235
2018-09-12 07:53:27
★
Написать комментарий
Меню
Решим всё
Найти задачу
Категории
Статьи
Тесты
Архив задач
Присоединяйся в ВК