Задать свой вопрос
*более 50 000 пользователей получили ответ на «Решим всё»
Задача 29582
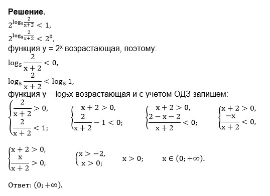
2^(log5(2/(x+2))) < 1 [7.14]...
Условие
slava191
2018-09-11 17:51:55
2^(log5(2/(x+2))) < 1 [7.14]
математика 10-11 класс
608
Решение
u821511235
2018-09-12 08:44:13
★
Написать комментарий
Меню
Решим всё
Найти задачу
Категории
Статьи
Тесты
Архив задач
Присоединяйся в ВК