Задать свой вопрос   *более 50 000 пользователей получили ответ на «Решим всё»

Задача 29540 Окружность, проходящая через вершины С и...

Условие

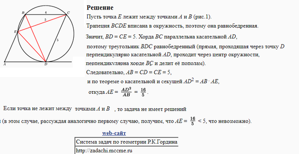
Окружность, проходящая через вершины С и D параллелограмма ABCD, касается прямой AD и пересекает прямую АВ в точках В и Е. Найдите АЕ , если AD = 4 и СЕ = 5. [9.42]

математика 10-11 класс 2489

Решение

Написать комментарий

Меню

Присоединяйся в ВК