Задать свой вопрос   *более 50 000 пользователей получили ответ на «Решим всё»

Задача 29496 ...

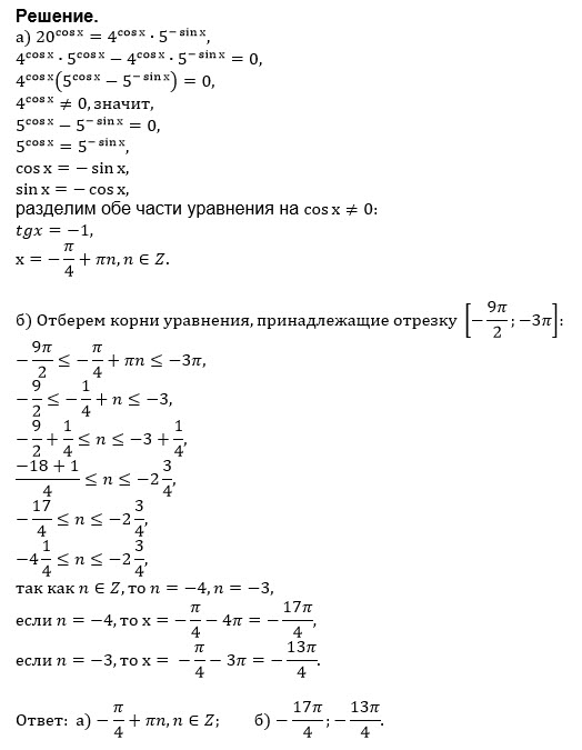
Условие

а) Решите уравнение 20^(cosx)=4^(cosx)⋅5^(−sinx).

б) Найдите все корни этого уравнения, принадлежащие отрезку [−9π/2;−3π].

математика 10-11 класс 8217

Решение

Все решения

20^(cosx)=(4*5)^(cosx)=4^(cosx)*5^(cosx)

4^(cosx)*5^(cosx)=4^(cosx)*5^(-sinx)

4^(cosx) > 0 при любом х, показательная функция принимает только положительные значения.

5^(cosx)=5^(-sinx) ⇒ cosx=-sinx ⇒ tgx=-1

x=(-π/4)+πk, k ∈ Z

О т в е т. а) (-π/4)+πk, k ∈ Z

б) Корни уравнения
в 4-ой
((-π/4)+2πn, n∈ Z )
и
во 2-ой
(3π/4)+2πn, n∈ Z )
четвертях.
Чтобы отобрать принадлежащие указанному промежутку, рассматриваем единичную окружность ( см. рис.)

Указанному промежутку принадлежат корни

x_(1)= (-π/4)-4π=-17π/4;
x_(2)=(3π/4)-4π=-13π/4

О т в е т. б) -17π/4; -13π/4

Написать комментарий

Категория

Меню

Присоединяйся в ВК