Задать свой вопрос   *более 50 000 пользователей получили ответ на «Решим всё»

Задача 29481 ...

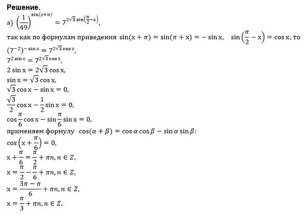
Условие

а) Решите уравнение (1/49)^(sin(x+Pi)) = 7^(2sqrt(3)sin(Pi/2-x))

б) Укажите корни этого уравнения, принадлежащие отрезку [3π; 9π/2].

математика 10-11 класс 31544

Решение

Написать комментарий

Меню

Присоединяйся в ВК