Задать свой вопрос   *более 50 000 пользователей получили ответ на «Решим всё»

Задача 2948 Функция y=f(x) задана различными...

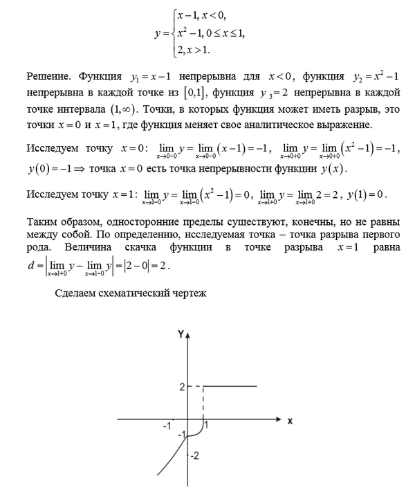
Условие

Функция y=f(x) задана различными аналитическими выражениями для различных облостей изменения независимой переменной. Найти точки разрыва функции, если они существуют. Построить график функции:

математика ВУЗ 6185

Все решения

похожее задание

Написать комментарий

Категория

Меню

Присоединяйся в ВК