Задать свой вопрос   *более 50 000 пользователей получили ответ на «Решим всё»

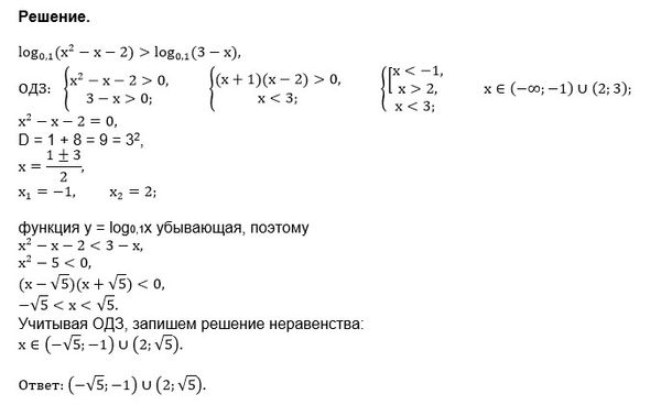
Задача 29471 6.39) log(0,1)(x^2-x-2) > log(0,1)(3-x)...

Условие

6.39) log(0,1)(x^2-x-2) > log(0,1)(3-x)

математика 10-11 класс 3444

Решение

ОДЗ:
{x^2-x-2 > 0 ⇒ D=1+8=9 корни -1 и 2; решение неравенства x< -1 или x>2
{3-x>0 ⇒ x < 3
ОДЗ: х ∈ (-∞ ; -1)U(2;3)

Логарифмическая функция с основанием 0 < 0,1 < 1 убывающая, большему значению функции соответствует меньшее значение аргумента, поэтому
x^2-x-2 < 3 - x;
x^2 - 5 < 0;
x^2 <5;
|x| <sqrt(5);
- sqrt(5) < x < sqrt(5)

C учетом ОДЗ получаем о т в е т:
(-sqrt(5);-1)U(2;sqrt(5) )

Все решения

Написать комментарий

Меню

Присоединяйся в ВК