Задать свой вопрос   *более 50 000 пользователей получили ответ на «Решим всё»

Задача 29407 Найди все целые значения x,...

Условие

Найди все целые значения x, удовлетворяющие неравенству:

log(sqrt(3))log(sqrt(2)) (x-log56) < 4

математика 10-11 класс 4788

Решение

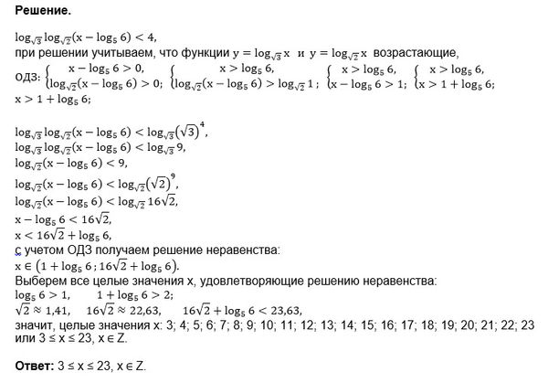
ОДЗ:
{x-log_(5)6 >0;
{log_(sqrt(2))(x-log_(5)6) >0 ⇒ log_(sqrt(2))(x-log_(5)6)> log_(sqrt(2))1

{x-log_(5)6>0 ;
{x-log_(5)6 > 1

ОДЗ: x-log_(5)6 > 1 ⇒ x > log_(5)6+1

Так как
4=log_(sqrt(3))(sqrt(3))^4=log_(sqrt(3))9

log_(sqrt(3))log_(sqrt(2))(x-log_(5)6 < log_(sqrt(3))9
Логарифмическая функция с основанием sqrt(3) возрастает, поэтому
log_(sqrt(2))(x-log_(5)6 < 9
9=log_(sqrt(2))(sqrt(2))^9=log_(sqrt(2)16sqrt(2)
log_(sqrt(2))(x-log_(5)6) < log_(sqrt(2))16sqrt(2)
Логарифмическая функция с основанием sqrt(2) возрастает, поэтому
x-log_(5)6 < 16sqrt(2);
x < log_(5)6+16sqrt(2).
Учитывая ОДЗ, получаем ответ
(log_(5)6 + 1; log_(5)6 + 16sqrt(2))

1<log_(5)6<2 ⇒ 2<log_(5)6+1<3;

sqrt(2) ≈ 1,4 ⇒
23,4<1+16*1,4<log_(5)6+16sqrt(2)<2+16*1,4=24,4

Значит целые решения неравенства:
3 ≤ х ≤ 23
О т в е т. 3;4;5;6;7;8;9;10;11;12;13;14;15;16;17;18;19;20;21;22;23.

Все решения

Написать комментарий

Меню

Присоединяйся в ВК