Задать свой вопрос   *более 50 000 пользователей получили ответ на «Решим всё»

Задача 29363 5.3.18. Даны вершины треугольника А ( -3...

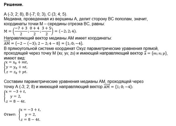
Условие

5.3.18. Даны вершины треугольника А ( -3 ;2 ;8 ) , B ( -7 ;0 ;3 ) , С (3;4;5).
Составить параметрические уравнения его медианы, проведенной
из вершины А.

математика 10-11 класс 19088

Решение

Написать комментарий

Меню

Присоединяйся в ВК