Задать свой вопрос   *более 50 000 пользователей получили ответ на «Решим всё»

Задача 29362 5.3.16. Составить канонические уравнения...

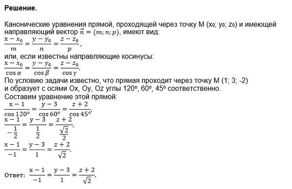
Условие

5.3.16. Составить канонические уравнения прямой, проходящей через
точку М (1; 3; —2) и образующей с осями Ох, Оу, Оz углы 120°,
60°, 45° соответственно.

математика ВУЗ 6101

Решение

Написать комментарий

Меню

Присоединяйся в ВК