Задать свой вопрос   *более 50 000 пользователей получили ответ на «Решим всё»

Задача 29343 Найдите параллельный перенос вектора ОО'...

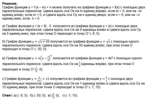
Условие

Найдите параллельный перенос вектора ОО' ( укажите координаты точки О', зная, что О - начало координат), в результате которого:
а) график функции y = IxI отображается на график функции y= Ix+8I - 5;
б) график функции y = sqrt(x) отображается на график функции y = sqrt(x + 50);
в) график функции y = 4 x^3 отображается на график функции y = 4(x-(2)/(3))^3;
г) график функции y = 6/x отображается на график функции y = ((6)/(x+1)) +15.

математика 8-9 класс 694

Решение

Написать комментарий

Меню

Присоединяйся в ВК