Задать свой вопрос
*более 50 000 пользователей получили ответ на «Решим всё»
Задача 29342
...
Условие
slava191
2018-08-22 14:10:01
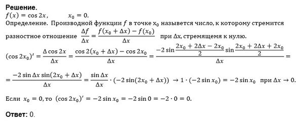
Найти f'(x0) по определению производной: f(x) = cos2x, x0=0
математика ВУЗ
1718
Решение
u821511235
2018-08-22 15:29:39
★
Написать комментарий
Меню
Решим всё
Найти задачу
Категории
Статьи
Тесты
Архив задач
Присоединяйся в ВК