Задать свой вопрос   *более 50 000 пользователей получили ответ на «Решим всё»

Задача 29326 5.2.60) Написать уравнение плоскости,...

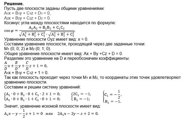
Условие

5.2.60) Написать уравнение плоскости, проходящей через две точки M1(0;0;2) и M2(0;1;0) и образующей угол 45° с плоскостью Oyz.

математика ВУЗ 6350

Решение

Написать комментарий

Меню

Присоединяйся в ВК