Задать свой вопрос   *более 50 000 пользователей получили ответ на «Решим всё»

Задача 29314 Автомобиль прошел путь от пункта А до...

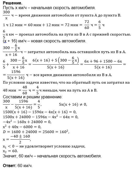
Условие

Автомобиль прошел путь от пункта А до пункта В, что равно 3000 км. Возвращаясь назад с прежней скоростью, через 1 час 12 минут после выхода из В, автомобиль увеличил скорость на 16 км / ч. В результате на обратный путь он затратил на 48 мин меньше, чем на путь из А в В. Найдите начальную скорость автомобиля.

предмет не задан 702

Решение

Написать комментарий

Меню

Присоединяйся в ВК