Задать свой вопрос   *более 50 000 пользователей получили ответ на «Решим всё»

Задача 29307 12. Найдите все значения a, при каждом...

Условие

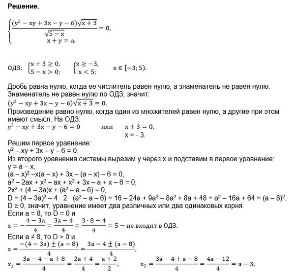
12. Найдите все значения a, при каждом из которых ниже приведенная система имеет ровно два различных решения.

{ [m] \frac{(y^2-xy+3x-y-6)\sqrt{x+3}}{\sqrt{5-x}} = 0, [/m]
{ [m] x+y=a. [/m]

предмет не задан 1153

Все решения

Написать комментарий

Меню

Присоединяйся в ВК