Задать свой вопрос   *более 50 000 пользователей получили ответ на «Решим всё»

Задача 29305 5.2.50. Найти координаты точки на оси...

Условие

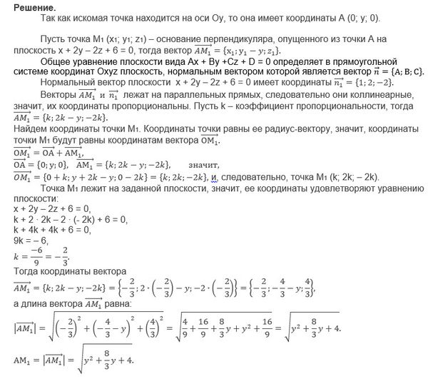
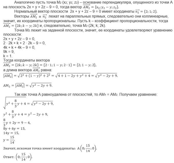
5.2.50. Найти координаты точки на оси Оy, равноудаленной от двух плоскостей х + 2у - 2z + 6 = 0 и 2x + y + 2z - 9 = 0.

математика ВУЗ 5855

Решение

Написать комментарий

Меню

Присоединяйся в ВК