Задать свой вопрос
*более 50 000 пользователей получили ответ на «Решим всё»
Задача 29275
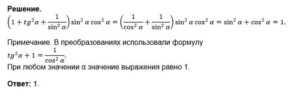
Упростите выражение...
Условие
u17845868
09.08.2018
Упростите выражение (1+tg^2a+1/sin^2a)sin^2 a cos^2a и найдите значение, если a=18
предмет не задан
4047
Решение
u821511235
09.08.2018
★
Написать комментарий
Меню
Решим всё
Найти задачу
Категории
Статьи
Тесты
Архив задач
Присоединяйся в ВК