Возводим обе части в квадрат
9-х=х-3;
2х=9+3
2х=12
х=6
[b]Проверка[/b]
sqrt(9-6)=sqrt(6-3) - верно, так как
sqrt(3)=sqrt(3)
Проверку сделать проще, чем находить ОДЗ.
О т в е т. 6
2)
Pi*(x+2)/6= ±arccos(sqrt(3)/2)+2Pin, n ∈ Z
Pi*(x+2)/6= ±(Pi/6)+2Pin, n ∈ Z
Умножаем обе части на (6/Pi)
(x+2)= ± 1 +12n, n ∈ Z
x=-2 ± 1+12n, n ∈ Z
Две серии ответов:
x=-3+12n или х=-1+12m, n, m ∈ Z
Наименьший положительный корень при n=1
х= - 3 + 12 = 9
О т в е т. 9
3)
sin7x-sin5x=0
2*sin((7x-5x)/2)*cos((7x+5x)/2)=0
2*sinx*cos6x=0
sinx=0 или cos6x=0
x=Pik, k ∈ Z или 6x=(Pi/2)+Pin, n ∈ Z ⇒ x=(Pi/12)+(Pi/6)n, n ∈ Z
На [0;Pi/4] корни
при k=0; n=0
х_(1)=Pi*0=0; x_(2)=(Pi/12)+(Pi/6)*0;
при n=1
x_(3)=(Pi/12)+(Pi/6)*1=(3Pi/12)=Pi/4
При остальных значениях k и n корни либо отрицательны, либо больше Pi/4
О т в е т. три корня.
4)Pi*(x-3)/4= ±arccos(sqrt(2)/2)+2Pin, n ∈ Z
Pi*(x-3)/4= ±(Pi/4)+2Pin, n ∈ Z
Умножаем обе части на (4/Pi)
(x-3)= ± 1 +8n, n ∈ Z
x=3 ± 1+8n, n ∈ Z
Две серии ответов:
x=2+8n или х=4+8m, n, m ∈ Z
Наибольший отрицательный при m = - 1
х = 4 + 8*(-1) = - 4
О т в е т. -4
5)
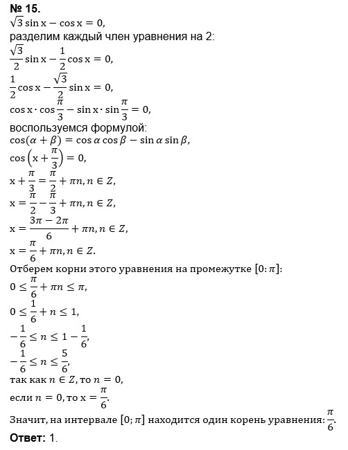
sqrt(3)*sinx - cosx =0 - однородное
тригонометрическое уравнение первой степени
Делим на cosx≠0
sqrt(3)tgx=1
tgx=1/sqrt(3)
x = (Pi/6) + Pik, k∈ Z
На [0;Pi] один корень при k=0
х=(Pi/6)+Pi*0=(Pi/6)
при остальных значениях k > 0 корни больше Pi
при k < 0 корни отрицательные.
О т в е т. Один корень (Pi/6)
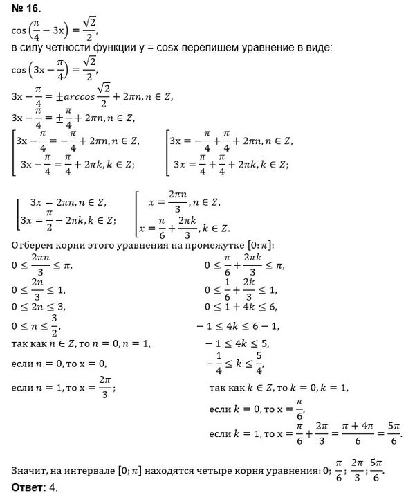
6)
3x-(Pi/4)= ±arccos(sqrt(2)/2)+2Pin, n ∈ Z
3x=(Pi/4) ±(Pi/4)+2Pin, n ∈ Z
Две серии ответов:
3x=(Pi/4) + (Pi/4)+2Pin, n ∈ Z или 3x=(Pi/4) - (Pi/4)+2Pin, n ∈ Z
3x=(Pi/2)+2Pin или 3х=2Pin, n∈ Z
x=(Pi/6)+(2/3)Pin или х=(2/3)Pim, n, m∈ Z
При n=0
x_(1)=(Pi/6);
При n=1
x_(2)=(Pi/6)+(2Pi/3)*1=5Pi/6;
При m=0
x_(3)=(2/3)Pi*0=0;
При m=1
x_(4)=(2/3)Pi*1=2Pi/3
4 корня принадлежащих [0;Pi]
О т в е т. 4 корня
7)
(1/7)^(x-9)=7^(2x)
Так как (1/7)=7^(-1)
уравнение принимает вид:
(7^(-1))^(x-9) =7^(2x);
7^(9-x)=7^(2x)
9-x=2x
9=3x
x=3
О т в е т. х=3
8)
ОДЗ x больше или равно 0
Выносим за скобки 2 в меньшей степени:
2^(2sqrt(x)-1)*(2 + 3) = 40
2^(2sqrt(x)-1)*5 = 40
2^(2sqrt(x)-1) = 8
2^(2sqrt(x)-1) = 2^3
2sqrt(x)-1 = 3
2sqrt(x) = 3+1
sqrt(x)=2
x=4
4 больше или равно 0, входит в ОДЗ
О т в е т. 4




