Задать свой вопрос
*более 50 000 пользователей получили ответ на «Решим всё»
Задача 2917
В треугольнике АВС угол С равен 90...
Условие
slava191
02.03.2015
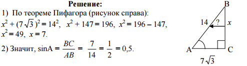
В треугольнике АВС угол С равен 90 градусов, AB = 14, AС = 7sqrt(3) . Найдите sinА
математика 10-11 класс
4293
Решение
Ответ:
0,5
Написать комментарий
Меню
Решим всё
Найти задачу
Категории
Статьи
Тесты
Архив задач
Присоединяйся в ВК